ещё! выкл. сиськи
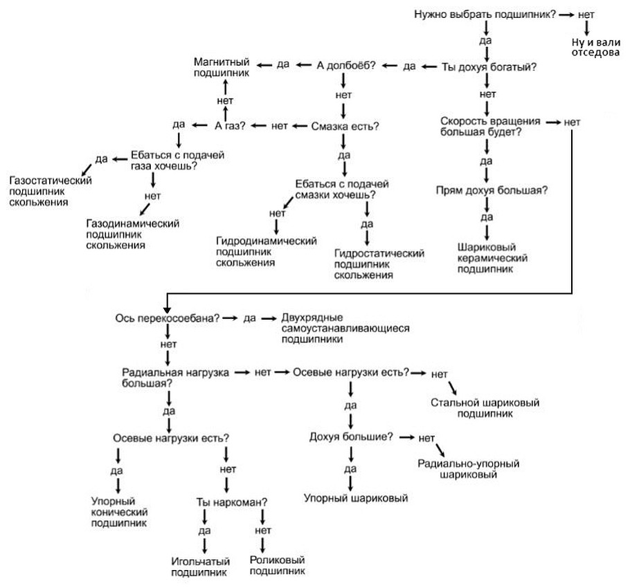
Схема выбора подшипника

комментарии
пункт про ось перекосоёбана надо прямо в первый пункт пихать
болт | 03.01.2021 18:41
В автомойке керхер интересный подшипник. Как раз для этого алгоритма.
Плюсанул за наркомана.
ссылка | ссылка для детей | случайный | вернуться  ↑  14
« предыдущие материалы | регистрация | вход | настройки | поиск | справка | топ | новости »
всего материалов: 132757 | ваш уровень доступа: гость
© Stanis.Blog 2004-2026 | BLOG.microscript версия 1.9.3 | активных за сутки / месяц: 66 / 134 | rssфорум
все материалы, представленные на этой странице, являются собственностью их уважаемых создателей
Netscape Navigator 3.0 compatible Ready for Internet Explorer